BY 沈浩卿
我们看到,曾经的一些“当红”饮品,像是冰红茶、三合一速溶咖啡、鲜橙多、瓶装炼乳奶茶……正在不知不觉地消失在我们的视野和购物车里,取而代之的是0卡0糖的果味气泡水、精品速溶咖啡、NFC果汁(“非浓缩还原汁”)和一些含酒精饮料。
而另一边,这是新兴品牌的飞速蹿升:
小仙炖开辟出滋补品牌赛道,成行业TOP1选手,
元气森林拿下天猫京东双11水饮类销量第一名,
新玩家妙可蓝多乳酪,夺得京东、天猫奶酪类目双冠王,
猿辅导弯道超车,比肩国际大牌学而思、作业帮……
曾经的一些“当红”饮品,像是冰红茶、三合一速溶咖啡、鲜橙多、瓶装炼乳奶茶……正在不知不觉地消失在我们的视野和购物车里,取而代之的是0卡0糖的果味气泡水、精品速溶咖啡、NFC果汁(“非浓缩还原汁”)和一些含酒精饮料。
冰火两重天下,折射出行业蕴含着巨大的新消费机会,以及快速的品牌更迭。
这些爆款品牌崛起的背后,都有一个通用的“爆款玩法”,
爆款品牌=品牌独特性×营销大渗透×渠道大渗透
A、品牌独特性
B、营销大渗透
C、渠道大渗透
A、品牌独特性
让消费者在需要的时候,想得起、买得到。
此时消费者心智中,会有一个等式:
问题=品类=品牌
比如:解渴=气泡水=元气森林
在这个公式中,问题会被标准化,品类也会是标准化的。
三顿半

比如三顿半,在速溶咖啡这个市场已经几十年没有变化了,市面上卖的最好的还是雀巢的三合一,几乎所有人都对三合一这种速溶咖啡有各种各样的抱怨。
三顿半的差异化,就来自于供应链冻干技术的升级匹配了目前消费者的需求。三顿半在产品上的差异化定位是冷萃和超即溶,让消费者喝到更好喝的咖啡。
黄天鹅

之前,鸡蛋有一个品牌叫做兰皇,这个兰皇鸡蛋的最大卖点就是无菌蛋。
无菌蛋的技术来自日本,因为在日料里有鸡蛋拌饭,寿喜锅用鸡蛋做沾碟的吃法,所以对无菌蛋有要求。
所以应运而生了一个新消费品牌叫做黄天鹅,它的产品最大卖点就是无菌蛋。这个品牌的创始人跑到日本,引进了全套的可生食标准,重建了供应链做到了无菌蛋,已经成为鸡蛋这个细分市场里非常不错的新消费玩家。
王饱饱

麦片长久以来都是作为一个舶来品,根本不在中国人的早餐考虑范围之内。之前的麦片品牌如桂格、西麦,其实是将麦片作为一种健康食品,主要目标受众是中老年人。
但是在国外市场,已经出现了以年轻人为目标群体,加入各种配料的花式麦片,而且在中国的海淘市场已经火了一阵。于是王饱饱抓住这个机会,推出了面向年轻白领以代餐为主要功能的麦片,改变了中国麦片这个品类的目标客群,抓住了从0-1的机会。

总的来说,新消费品牌中有新成立的品牌,也有经典成熟的品牌。新锐品牌以差异化、细分化和区域化策略在成熟品类和新锐品类中双双崛起;而经典成熟的品牌则通过年轻化、价值化、科技化激活市场,扩大用户群。新锐品牌在成熟品类中突围拉新,或开创全新类目,占据用户心智;而经典成熟的品牌则在成熟品类中重塑形象焕新,或在新品类中延展上新。
B、营销大渗透
品牌要深入参与到每个交互场景,营销者必须敏感地把握全社会解构的趋势,利用数字化、个性化、散落在传统决策场外的老尝试,以及新兴的认知逐渐演化成的新常识,重构决策场,开辟新战场。
无论老品牌还是新消费品牌,都面临着一个相同的环境——消费分级使流量极度分散。
于是,新消费品牌借助全网种草和直播红利进行全面饱和攻击,迅速建立品牌认知,用折扣拉动销量。
但随着信息粉尘化使用户陷入决策困境的弊端与全网低价的直播促销策略对品牌产生的伤害逐步显露,真正打动消费者的营销将重新回归品牌价值的深挖,并针对用户熟悉的场景集中做精准引爆,才能建立长期品牌力。

如果回顾众多品牌的起盘轨迹,基本上有两条路:公域和私域。
公域中,大部分是先定义一个赛道,然后在内容上做红,在大量流量渠道中出圈,最后在巨量的人群全网种草。具体步骤可以拆解为:大潜力的赛道,革新、出圈,然后规模倒逼出认知,全渠道渗透出销量,解决很大基数人群的痛点。
私域中,产品研发创新为先,然后是用户试用、评测、反馈、迭代,产品对应的也迭代,跟用户一起把产品共创出一些有积累的产品。积累下来的核心种子用户会成为未来再做新品研发的势能,所以很多私域的品牌以微信作为品牌阵地,积累种子用户形成私域社群。
无论是公域运营还是私域运营,我们都必须面对以下四类平台:
第一类,传统电商平台;
第二类,问答社区类的平台,承载着对品牌的定义、解释以及消费者沟通;
第三类,视频平台,包括短视频平台和中长视频平台;
第四类,社交平台。
他们在不同的维度上,对于品牌塑造和用户运营有着不同侧重。

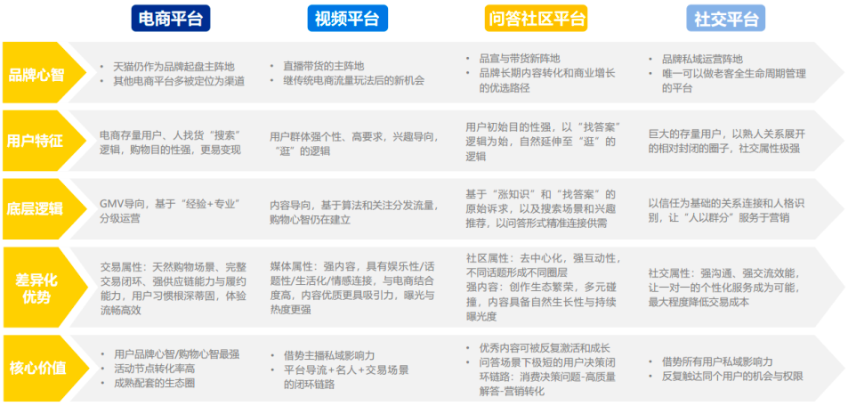
这其中,作为聚集最具社交影响力和消费力的人群,主流短视频平台的每个场都有相对独立的种草方式,品牌需要依据产品和受众人群,选择合适的种草平台。我们来看下目前各大主流平台的多样化特征:

在新消费场景下,各大平台的打法、节奏也出现更为极致的转变,以及更适用于各类品牌、各个阶段的新种草模型:例如快手开始做上升策略、B站创造年轻人消费潮流,抖音开启PUGC模式、小红书打造私域等。
定位人群、选定产品,以打造社交口碑为重点 ,以打透核心圈层为切入口,以效果转化为核心目标……实现新消费品牌从0到1的过程中,营销策略的每一步都至关重要。
在选对赛道、掌握核心思维的基础上,品牌想要在变幻莫测的市场中脱颖而出,在时间的长河里沉淀为一个成熟的品牌,还须掌握“单品引爆“的8大步骤:
1、锚定:锚定目标人群,击中消费者需求;
2、入圈:打透垂直种子圈层,大量KOC账号效果测试;
3、埋点:借势头部KOL/明星,植入产品;
4、深挖:圈层大V,腰部垂类KOL深度挖掘;
5、破圈:全城娱乐化KOL内容,跨界出圈,引爆大众焦点;
6、收割:电商直播,带货型主播促转化;
7、留存:品牌社交及电商平台私域运营;
8、优化:数据支撑持续KOL投放优化及产品优化;
C、渠道大渗透
品牌需要构建新的流量池,消费者选择产品的通用场景的概率下降了,概率下降以后,你会看到标准化品牌的整个流量在下降。所以在原有场景(流量池)之外,品牌需要拓展新的场景(流量池)。

当然,拓展新的场景(流量池)时,在产品上往往会遇到两个关键性的问题,第一是前面所说的,如何让爆品可持续地孵化,第二就是如何将产品线拓展到其他更多品类中。具体而言:
第一,由于垂直品类的市场空间有限,新品牌在成长初期有大多聚焦于一个垂直品类,因此后期往往会谋求多品类的扩张布局,这个挑战相对更大,我们在市场上目前也鲜有发现非常成功的案例。
第二,品类扩张存在一个品牌认知定位的问题,因此不仅仅是扩充产品线那么简单,还需要扭转大众对品牌的认知。比如说钟薛高要开始卖甜点了,怎么让用户对品牌的认知从“卖雪糕的”转变为“卖雪糕和甜点的”,这其中的挑战非常大。
我们之前有说过,这个阶段往往需要一次品牌定位的升级转变——从针对于前端垂直品类的定位,升级为后端品类/技术/场景的定位。比如说钟薛高可以从“卖雪糕”的,转变为“卖甜食的”;元气森林可以从“卖气泡水的”,转变为“搞低糖技术的”。
从产品消费场景开拓新流量,是一条腿走路,而用数字化的手段运营用户流量池,则是另一条腿走路。品牌要获得增长,就需要两条腿走路。
那么,如何用数字化的手段运营用户流量池?
首先,构建可视化的流量池。
……

再次,识别有效触点。
……
最后,发现潜客名单并转化。
……
而另一边,这是新兴品牌的飞速蹿升:
小仙炖开辟出滋补品牌赛道,成行业TOP1选手,
元气森林拿下天猫京东双11水饮类销量第一名,
新玩家妙可蓝多乳酪,夺得京东、天猫奶酪类目双冠王,
猿辅导弯道超车,比肩国际大牌学而思、作业帮……
曾经的一些“当红”饮品,像是冰红茶、三合一速溶咖啡、鲜橙多、瓶装炼乳奶茶……正在不知不觉地消失在我们的视野和购物车里,取而代之的是0卡0糖的果味气泡水、精品速溶咖啡、NFC果汁(“非浓缩还原汁”)和一些含酒精饮料。
冰火两重天下,折射出行业蕴含着巨大的新消费机会,以及快速的品牌更迭。
这些爆款品牌崛起的背后,都有一个通用的“爆款玩法”,
爆款品牌=品牌独特性×营销大渗透×渠道大渗透
A、品牌独特性
B、营销大渗透
C、渠道大渗透
A、品牌独特性
让消费者在需要的时候,想得起、买得到。
此时消费者心智中,会有一个等式:
问题=品类=品牌
比如:解渴=气泡水=元气森林
在这个公式中,问题会被标准化,品类也会是标准化的。
三顿半

比如三顿半,在速溶咖啡这个市场已经几十年没有变化了,市面上卖的最好的还是雀巢的三合一,几乎所有人都对三合一这种速溶咖啡有各种各样的抱怨。
三顿半的差异化,就来自于供应链冻干技术的升级匹配了目前消费者的需求。三顿半在产品上的差异化定位是冷萃和超即溶,让消费者喝到更好喝的咖啡。
黄天鹅

之前,鸡蛋有一个品牌叫做兰皇,这个兰皇鸡蛋的最大卖点就是无菌蛋。
无菌蛋的技术来自日本,因为在日料里有鸡蛋拌饭,寿喜锅用鸡蛋做沾碟的吃法,所以对无菌蛋有要求。
所以应运而生了一个新消费品牌叫做黄天鹅,它的产品最大卖点就是无菌蛋。这个品牌的创始人跑到日本,引进了全套的可生食标准,重建了供应链做到了无菌蛋,已经成为鸡蛋这个细分市场里非常不错的新消费玩家。
王饱饱

麦片长久以来都是作为一个舶来品,根本不在中国人的早餐考虑范围之内。之前的麦片品牌如桂格、西麦,其实是将麦片作为一种健康食品,主要目标受众是中老年人。
但是在国外市场,已经出现了以年轻人为目标群体,加入各种配料的花式麦片,而且在中国的海淘市场已经火了一阵。于是王饱饱抓住这个机会,推出了面向年轻白领以代餐为主要功能的麦片,改变了中国麦片这个品类的目标客群,抓住了从0-1的机会。

总的来说,新消费品牌中有新成立的品牌,也有经典成熟的品牌。新锐品牌以差异化、细分化和区域化策略在成熟品类和新锐品类中双双崛起;而经典成熟的品牌则通过年轻化、价值化、科技化激活市场,扩大用户群。新锐品牌在成熟品类中突围拉新,或开创全新类目,占据用户心智;而经典成熟的品牌则在成熟品类中重塑形象焕新,或在新品类中延展上新。
B、营销大渗透
品牌要深入参与到每个交互场景,营销者必须敏感地把握全社会解构的趋势,利用数字化、个性化、散落在传统决策场外的老尝试,以及新兴的认知逐渐演化成的新常识,重构决策场,开辟新战场。
无论老品牌还是新消费品牌,都面临着一个相同的环境——消费分级使流量极度分散。
于是,新消费品牌借助全网种草和直播红利进行全面饱和攻击,迅速建立品牌认知,用折扣拉动销量。
但随着信息粉尘化使用户陷入决策困境的弊端与全网低价的直播促销策略对品牌产生的伤害逐步显露,真正打动消费者的营销将重新回归品牌价值的深挖,并针对用户熟悉的场景集中做精准引爆,才能建立长期品牌力。

如果回顾众多品牌的起盘轨迹,基本上有两条路:公域和私域。
公域中,大部分是先定义一个赛道,然后在内容上做红,在大量流量渠道中出圈,最后在巨量的人群全网种草。具体步骤可以拆解为:大潜力的赛道,革新、出圈,然后规模倒逼出认知,全渠道渗透出销量,解决很大基数人群的痛点。
私域中,产品研发创新为先,然后是用户试用、评测、反馈、迭代,产品对应的也迭代,跟用户一起把产品共创出一些有积累的产品。积累下来的核心种子用户会成为未来再做新品研发的势能,所以很多私域的品牌以微信作为品牌阵地,积累种子用户形成私域社群。
无论是公域运营还是私域运营,我们都必须面对以下四类平台:
第一类,传统电商平台;
第二类,问答社区类的平台,承载着对品牌的定义、解释以及消费者沟通;
第三类,视频平台,包括短视频平台和中长视频平台;
第四类,社交平台。
他们在不同的维度上,对于品牌塑造和用户运营有着不同侧重。

这其中,作为聚集最具社交影响力和消费力的人群,主流短视频平台的每个场都有相对独立的种草方式,品牌需要依据产品和受众人群,选择合适的种草平台。我们来看下目前各大主流平台的多样化特征:

在新消费场景下,各大平台的打法、节奏也出现更为极致的转变,以及更适用于各类品牌、各个阶段的新种草模型:例如快手开始做上升策略、B站创造年轻人消费潮流,抖音开启PUGC模式、小红书打造私域等。
定位人群、选定产品,以打造社交口碑为重点 ,以打透核心圈层为切入口,以效果转化为核心目标……实现新消费品牌从0到1的过程中,营销策略的每一步都至关重要。
在选对赛道、掌握核心思维的基础上,品牌想要在变幻莫测的市场中脱颖而出,在时间的长河里沉淀为一个成熟的品牌,还须掌握“单品引爆“的8大步骤:
1、锚定:锚定目标人群,击中消费者需求;
2、入圈:打透垂直种子圈层,大量KOC账号效果测试;
3、埋点:借势头部KOL/明星,植入产品;
4、深挖:圈层大V,腰部垂类KOL深度挖掘;
5、破圈:全城娱乐化KOL内容,跨界出圈,引爆大众焦点;
6、收割:电商直播,带货型主播促转化;
7、留存:品牌社交及电商平台私域运营;
8、优化:数据支撑持续KOL投放优化及产品优化;
C、渠道大渗透
品牌需要构建新的流量池,消费者选择产品的通用场景的概率下降了,概率下降以后,你会看到标准化品牌的整个流量在下降。所以在原有场景(流量池)之外,品牌需要拓展新的场景(流量池)。

当然,拓展新的场景(流量池)时,在产品上往往会遇到两个关键性的问题,第一是前面所说的,如何让爆品可持续地孵化,第二就是如何将产品线拓展到其他更多品类中。具体而言:
第一,由于垂直品类的市场空间有限,新品牌在成长初期有大多聚焦于一个垂直品类,因此后期往往会谋求多品类的扩张布局,这个挑战相对更大,我们在市场上目前也鲜有发现非常成功的案例。
第二,品类扩张存在一个品牌认知定位的问题,因此不仅仅是扩充产品线那么简单,还需要扭转大众对品牌的认知。比如说钟薛高要开始卖甜点了,怎么让用户对品牌的认知从“卖雪糕的”转变为“卖雪糕和甜点的”,这其中的挑战非常大。
我们之前有说过,这个阶段往往需要一次品牌定位的升级转变——从针对于前端垂直品类的定位,升级为后端品类/技术/场景的定位。比如说钟薛高可以从“卖雪糕”的,转变为“卖甜食的”;元气森林可以从“卖气泡水的”,转变为“搞低糖技术的”。
从产品消费场景开拓新流量,是一条腿走路,而用数字化的手段运营用户流量池,则是另一条腿走路。品牌要获得增长,就需要两条腿走路。
那么,如何用数字化的手段运营用户流量池?
首先,构建可视化的流量池。
……

再次,识别有效触点。
……
最后,发现潜客名单并转化。
……






